Våra Bas-P/U utbildningar
Vi erbjuder en rad nydesignade utbildningar för byggarbetsmiljösamordning (Bas-P/U). Allt för att möta kraven i den nya föreskriften AFS 2023:3 som riktar sig till byggarbetsmiljösamordning.
Arbetsmiljöverket har fastställt nya krav i föreskriften AFS 2023:3, kapitel 2 9§, som specificerar att handläggare för Bas-P och Bas-U ska inneha adekvat utbildning, kompetens och erfarenhet. Detaljer kring den nödvändiga utbildningen framgår i de allmänna råden till föreskriften.
Våra utbildningar
Vi erbjuder flera utbildningar inom byggarbetsmiljösamordning (Bas-P/U) för att möta kraven i den nya föreskriften AFS 2023:3. Våra utbildningar säkerställer att Bas-P och Bas-U är väl förberedda för att hantera arbetsmiljösamordningen utifrån den nya föreskriften. Vi erbjuder även riktade utbildningar för alla roller som interagerar med Bas-handläggaren så som byggherrar, projektörer, arbetsledare och chefer.
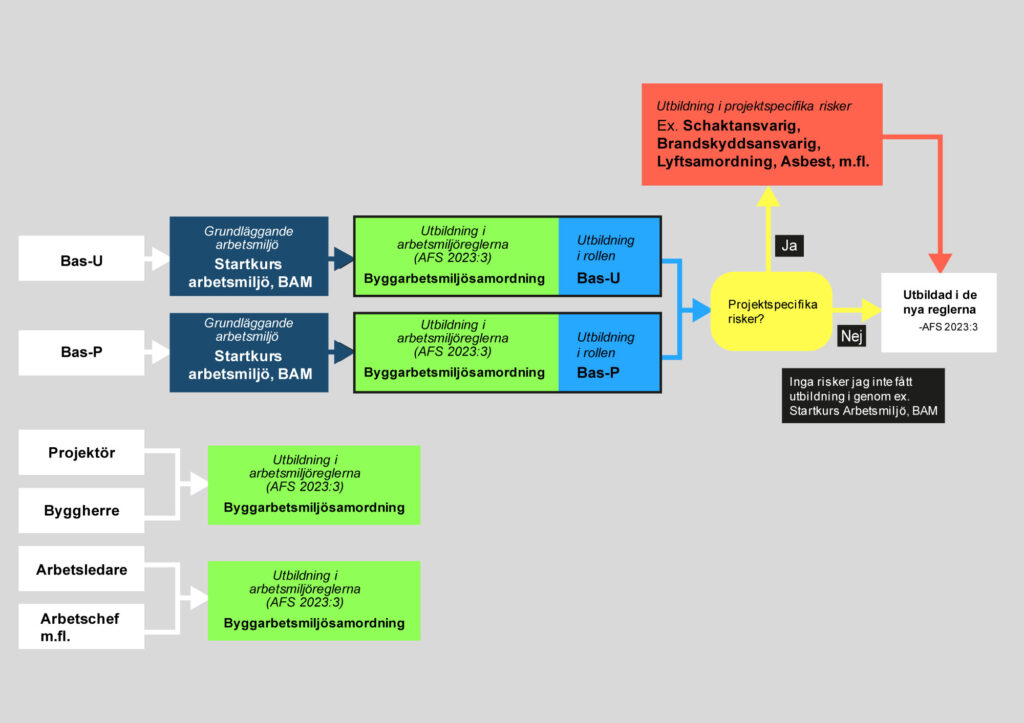
Vårt flexibla utbildningsupplägg blandar lärarledd utbildning (klassrum eller Zoom) med förberedande onlineutbildningar för att ge en varierad, pedagogisk och effektiv utbildningsupplevelse. Följ vår utbildningsstege för att säkerställa att du uppfyller de krav som arbetsmiljöverket ställer på en Bas-P/U. Om du som handläggare följer utbildningsstegen blir du fullt rustad med kunskaper och färdigheter för att effektivt hantera arbetsmiljörisker i ditt byggprojekt. Vi strävar efter att alltid erbjuda den mest relevanta, aktuella och kvalitativa utbildningen för att stärka säkerheten och effektiviteten inom byggbranschen.
Utbildad Bas-P/U enligt kraven i den gamla föreskriften AFS 1999:3
Vi rekommenderar att du uppdaterar dina kunskaper genom att gå de nya utbildningarna för Bas-P, respektive Bas-U, alternativt Byggarbetsmiljösamordning för att få kunskaper enligt de nya reglerna i AFS 2023:3.
Ny som Bas-P och Bas-U handläggare
Vi rekommenderar att du först går Startkurs arbetsmiljö, BAM och därefter utbildningsnivåerna Bas-U eller Bas-P. I dessa utbildningar ingår även föregående nivå Byggarbetsmiljösamordning. Behövs specialiserade kunskaper går du en sådan du eller projektet har behov av. Målet är att utveckla deltagarens förståelse för praktisk samordning i byggprojekt och ge verktygen att effektivt leda och samordna arbetsmiljön i antingen projekteringsskedet eller byggskedet.
Byggherre, projektör, arbetsledare, chefer och andra yrkesgrupper
Du som inte ska verka i rollen som Bas-P eller Bas-U kan istället välja att gå Byggarbetsmiljösamordning som erbjuds både som lärarledd utbildning och onlineutbildning. Målet med utbildningen är att få kunskap och insikt i hur regelverket påverkar de fyra centrala rollernas (Byggherre, Projektör, Bas-P och Bas-U) uppgifter och ansvar. Utbildningen passar dig som på olika sätt interagerar med en Bas-P eller Bas-U.

Mer information
Läs mer om arbetsmiljöverkets utbildningskrav
Vanliga frågor och svar om Bas P/U
Kontakta utbildningsansvarig
Annika Olsson
+46 31 62 94 15
Skicka e-post
Caroline Bender
+46 31 62 94 02
Skicka e-post
Linda Lemström
+46 23 580 28
Skicka e-post